Forms & Links
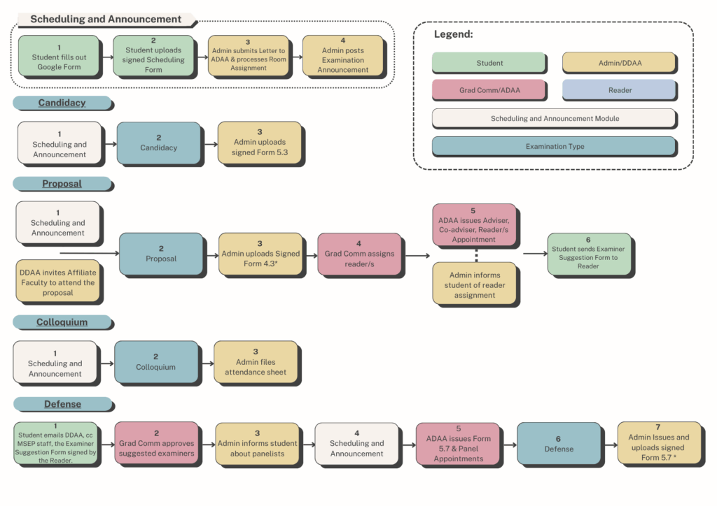
Flowchart for Schedule Requests
MS Thesis Proposal
MS Thesis Defense
- MS MSE Guidelines (PDF)
- Overleaf LaTeX Template for Manuscript
- Program of Study Template (DELA CRUZ, Juan_POS_AY25261stSem.pdf)
- Scheduling Request Form (Google Form)
- For all files to be uploaded (except for POS), please follow the file name format:
- DELA CRUZ, Juan_DegreeExamType_File.ext
- Degree: MS/PhD
- Exam Type: Candidacy/Proposal/Colloquium/Defense
- File: Abstract, Manuscript
- extension (ext): pdf for documents, and png/jpeg/jpg for photos
- Example: DELA CRUZ, Juan_MSProposal_Abstract.pdf
- Reader Endorsement Template
- Services & Fees
Scheduling requests must be submitted at least fifteen (15) working days before your proposed examination date.
- Prepare the following: Program of Study, Abstract, Proposal Manuscript.
- Answer the Scheduling Request Form and upload your POS, Abstract, and Manuscript in their respective bins.
- An auto-generated copy of your Scheduling Request Form will be sent to your email. If you do not receive it within the day, please contact us at msep.ga@msep.upd.edu.ph
- Please have your adviser sign your auto-generated form.
- Edit your Google Form submission and upload the signed Scheduling Request Form (DELA CRUZ, Juan_ThesisProposal_SchedulingRequest.pdf).
- The official announcement of your defense will be posted on the MSEP Facebook page and website one (1) week prior to the scheduled date.
Scheduling requests must be submitted at least fifteen (15) working days before your proposed examination date.
- Student emails DDAA (cc MSEP staff) the Reader Endorsement Template with suggested examiners, signed by the Reader.
- Grad Comm approves suggested Examiners.
- MSEP Admin informs student about panelists.
- Prepare your signed Program of Study and your Manuscript.
- Answer the Scheduling Request Form.
- An auto-generated copy of your Scheduling Request Form will be sent to your email. If you do not receive it within the day, please contact us at msep.ga@msep.upd.edu.ph
- Please have your adviser sign your auto-generated form.
- Edit your Google Form submission and upload the signed form.
- The official announcement of your defense will be posted on the MSEP Facebook page and website one (1) week prior to the scheduled date.
